Beat365中文官方网站
首页
学院概况
学院简介
机构设置
专业设置
师资队伍
现任领导
院务公开
本科生教育
教学委员会
教学管理
实验教学
实践教学
质量工程
教学成果
研究生教育
学术硕士
专业硕士
学科科研
学术委员会
学科建设
科研成果
科研项目
科研机构
学生工作
学生组织
特色活动
招生就业
心理咨询
党团建设
党建
团建
工会
两学一做
校友工作
校友会
校友企业
校友风采
研究基地
基地概况
研究团队
通知公告
基地动态
工作文件
资源下载
规章制度
其他下载
首页
>
本科生教育
>
教学管理
>
正文
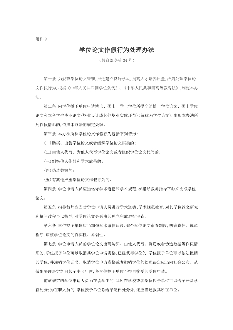
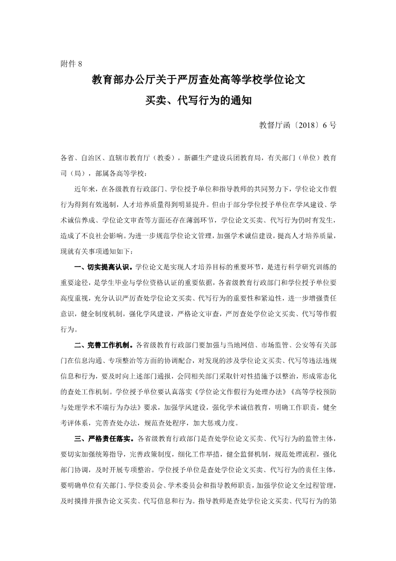
关于发布2019届毕业论文教学工作方案的通知
作者: 时间:2018-07-23 点击数:
上一篇:
Beat365中文官方网站混合式教学实施管理细则(试行)
下一篇:
Beat365中文官方网站教材管理办法
联系地址:广州天河龙洞迎福路527号 学院办公室2319 联系方式:020-37216231 邮编:510521